-
激光测距传感器简介
激光测距传感器在各行各业应用已经非常广泛了,但是一些特殊情况下普通的激光测距传感器仍然束手无策。近几年来科技日新月异,激光测距传感器从测量频率、测量距离及输出模式等多个...
2012-07-02 -
原边反馈AC/DC控制芯片中的关键技术
原边反馈方式的AC/DC控制技术是最近10年间发展起来的新型AC/DC控制技术,与传统的副边反馈的光耦加431的结构相比,其最大的优势在于省去了这两个芯片以及与之配合工作的一组元器件,这样...
2012-05-25 -
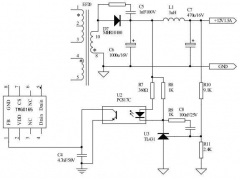
带光耦的LED电源驱动芯片
开关电源 的光耦主要是隔离、提供反馈信号和 开关 作用。开关电源电路中光耦的 电源 是从高频 变压器 次级电压提供的,当输出电压低于稳压管电压是给信号光耦接通,加大占空比,使得输...
2012-05-21 -
TCA787集成芯片在大功率可控硅整流控制系统中应用
摘要:介绍了TCA787集成芯片在江苏索普集团(股份)公司大功率可控硅整流控制系统中的应用情况。 关键词:整流装置;谐波;集成芯片;大功率;可控硅整流器;控制系统 在以电解为主的铝...
2012-05-11 -
基于MEMS的LED芯片封装光学特性
经过几十年的发展,LED性能已经得到了极大的进步,由于它具有发光效率高,体积小,寿命长等优点,将成为新一代照明光源,被人们公认为是继白炽灯之后照明领域的又一次重大革命。目前...
2012-03-27 -
安捷伦推出业界最高带宽的 MIMO PXI 矢量信号分析仪,开创无线芯片组设计和验证新时代
2012 年 3 月 27 日,北京――安捷伦科技公司(NYSE:A)日前宣布推出最新型宽带 MIMO PXI 矢量信号分析仪,为业界带来最高带宽的信号分析能力。这款新型分析仪外形小巧,同时具有极其出色的...
2012-03-27 -
IBM开发出传输速度每秒1024GB的光纤芯片
IBM周四宣布,公司研究员已经利用光脉冲技术开发出一款数据传输速度高达1Tbps(相当于每秒下载500部高清电影)的光纤芯片样品。 这款芯片名为Holey Optochip,是一款并行光纤信号收发器,其中...
2012-03-24 -
尚德将上市输出功率290W的多晶硅太阳能电池模块
中国的尚德太阳能电力有限公司的日本法人尚德电力日本,将推出两款多晶硅太阳能电池模块新产品,其中STP290-24/Vd的最大输出功率为290W。两产品将面向日本的公共产业市场上市。 STP290-24/V...
2012-03-05
排行榜
华体会联盟hth
关注我们





















