摘要:本文讨论的简单电路能够调节高亮度LED的驱动电流,该电路采用非定制、高度集成的降压型开关调节器(MAX5035),能够准确地控制流过LED的电流。MAX5035 DC/DC转换器在7.5V至76V宽输入电压范围内保持125kHz固定工作频率,是汽车应用的理想之选。亮度控制可以通过模拟(线性调节)或低频占空比(PWM调节)方式实现。
高亮度LED发展背景
近几年,高亮度LED (HB LED)在各种照明系统中作为光源日益受到青睐,这是由于高亮度LED具有高度的可靠性,使用寿命可以达到几十甚至几万小时,比传统的白炽灯或卤素灯的使用寿命高出几个数量级。基于这一优势,高亮度LED在汽车照明、公共标示与信号标志以及建筑照明中得到普遍应用。
高亮度LED是经过特殊处理的PN结半导体器件,正向偏置时可发出白光、红光、绿光或蓝光(也可能产生其它颜色光)。作为PN结它们表现出类似于传统二极管的V-I特性,但具有较高的结压降。在正向电压达到VF (从红光LED的2.5V到蓝光LED的4.5V),流过LED的电流很小;一旦正向电压达到VF,电流将迅速上升(与传统二极管相同)。因此,必须采用限流措施限制电流的上升,以防LED损坏。目前有三种基本的限流方式,表1对这三种方式进行了对比:

表1 限流方式比较
假设一个白色LED:VF = 4V、ILED = 350mA、VIN = 12V。
高亮度LED开关电源
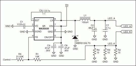
图1是基于固定频率、高集成度PWM开关转换器MAX5035的高亮度LED电源原理图,输出电流可达1A。另一类似器件MAX5033的输出电流可以达到500mA。这款基于电感的buck调节器能够准确控制流过LED (或几个串联LED,总电压为12V)的电流。MAX5035的开关频率为125kHz,输入电压范围高达76V (需使用更高额定电压的输入电容和二极管)。此电路可以在较宽的输入电压范围内控制并保持恒定的LED电流。表2总结了该电路的设计规格。

图1 基于固定频率、高集成度PWM开关转换器MAX5035的高亮度LED电源原理图

表2 图1电路的基本参数
利用图1电路在控制端作用一个电压调节LED电流(图2)。图3给出了这一控制架构的效率。

图2 利用图1电路在控制端作用一个电压调节LED电流

图3 控制架构的效率
转载请注明出处。







相关文章
热门资讯
精彩导读



















关注我们




